Упр.166 ГДЗ Муравин 7 класс (Алгебра)
Решение #1

Рассмотрим вариант решения задания из учебника Муравин, Муравина 7 класс, Дрофа:
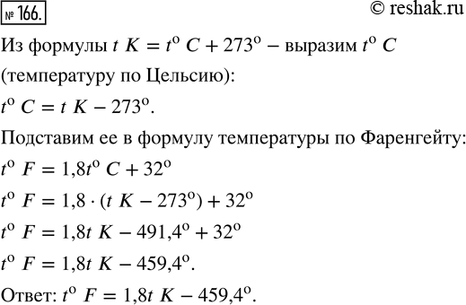
166. Температура по шкале Кельвина связана с температурой по шкале Цельсия формулой t К = t °С + 273°, а переход от температуры по Цельсию к температуре по Фаренгейту, принятой в Англии и США, выражается формулой t °F = 1,8t °С + 32°. Запишите формулу перевода температуры по Кельвину в температуру по Фаренгейту.
*размещая тексты в комментариях ниже, вы автоматически соглашаетесь с пользовательским соглашением