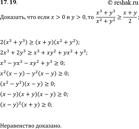
Упр.17.19 ГДЗ Мерзляк Поляков 9 класс (Алгебра)
Решение #1

Рассмотрим вариант решения задания из учебника Мерзляк, Поляков 9 класс, Вентана-Граф:
17.19. Докажите, что если x>0 и y>0, то (x^3+y^3)/(x^2+y^2)?(x+y)/2.
*размещая тексты в комментариях ниже, вы автоматически соглашаетесь с пользовательским соглашением