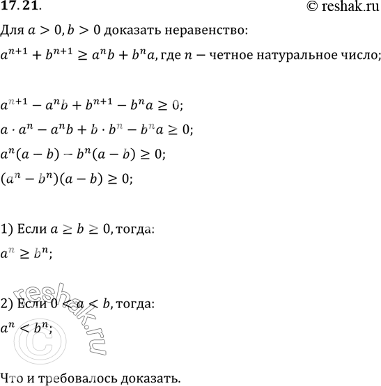
Упр.17.21 ГДЗ Мерзляк Поляков 9 класс (Алгебра)
Решение #1

Рассмотрим вариант решения задания из учебника Мерзляк, Поляков 9 класс, Вентана-Граф:
17.21. Для a>0, b>0 докажите неравенство a^(n+1)+b^(n+1)?a^n b+b^n a где n — чётное натуральное число.
*размещая тексты в комментариях ниже, вы автоматически соглашаетесь с пользовательским соглашением