Упр.19.21 ГДЗ Мерзляк Поляков 8 класс (Алгебра)
Решение #1

Рассмотрим вариант решения задания из учебника Мерзляк, Поляков 8 класс, Вентана-Граф:
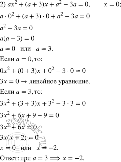
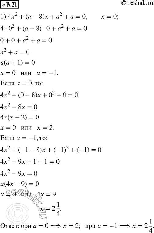
19.21. Определите, при каком значении параметра a один из корней квадратного уравнения равен 0, и найдите второй корень уравнения:
1) 4x^2+(a-8)x+a^2+a=0; 2) ax^2+(a+3)x+a^2-3a=0.
*размещая тексты в комментариях ниже, вы автоматически соглашаетесь с пользовательским соглашением