Упр.19.29 ГДЗ Мерзляк Поляков 7 класс (Алгебра)
Решение #1

Рассмотрим вариант решения задания из учебника Мерзляк, Поляков 7 класс, Вентана-Граф:
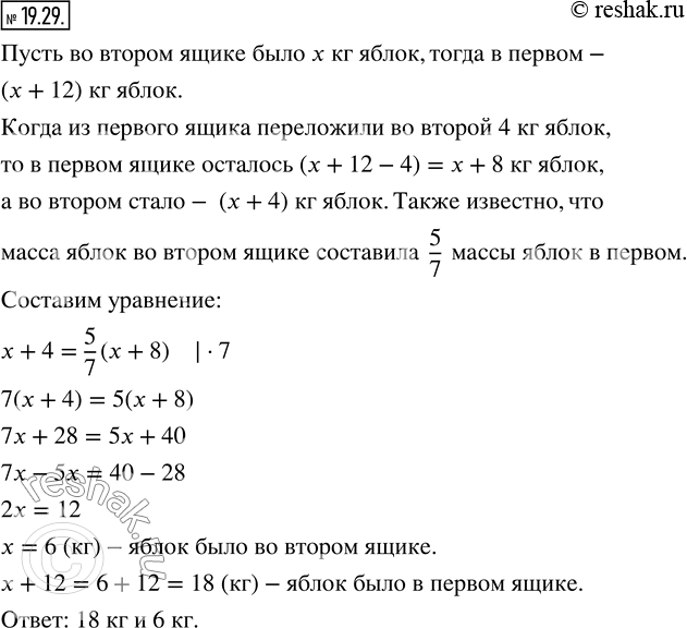
19.29. В одном ящике было на 12 кг яблок больше, чем в другом. Когда из первого ящика переложили во второй 4 кг яблок, то оказалось,что масса яблок во втором ящике составила 5/7 массы яблок в первом. Сколько килограммов яблок было в каждом ящике сначала?
*размещая тексты в комментариях ниже, вы автоматически соглашаетесь с пользовательским соглашением