Упр.199 ГДЗ Мерзляк 8 класс (Алгебра)
Решение #1
Решение #2
Решение #3

Рассмотрим вариант решения задания из учебника Мерзляк, Полонская, Якир 8 класс, Вентана-Граф:
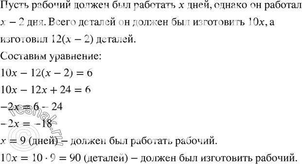
199. Рабочий должен был изготовлять ежедневно 10 деталей. Однако он изготовлял ежедневно 12 деталей, и уже за 2 дня до окончания срока работы ему осталось изготовить 6 деталей. Сколько деталей должен был изготовить рабочий?
*размещая тексты в комментариях ниже, вы автоматически соглашаетесь с пользовательским соглашением