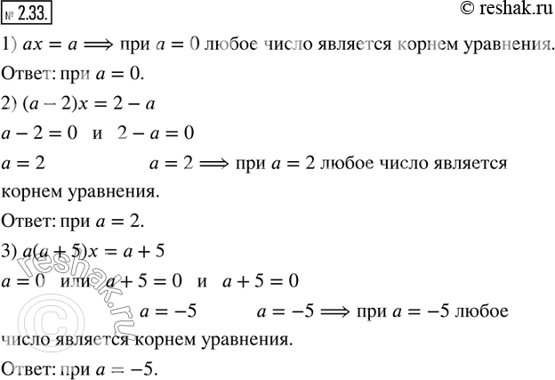
Упр.2.33 ГДЗ Мерзляк Поляков 7 класс (Алгебра)
Решение #1

Рассмотрим вариант решения задания из учебника Мерзляк, Поляков 7 класс, Вентана-Граф:
2.33. При каком значении a любое число является корнем уравнения:
1) ax=a; 2) (a-2)x=2-a; 3) a(a+5)x=a+5?
*размещая тексты в комментариях ниже, вы автоматически соглашаетесь с пользовательским соглашением