Упр.2.36 ГДЗ Мерзляк Поляков 7 класс (Алгебра)
Решение #1

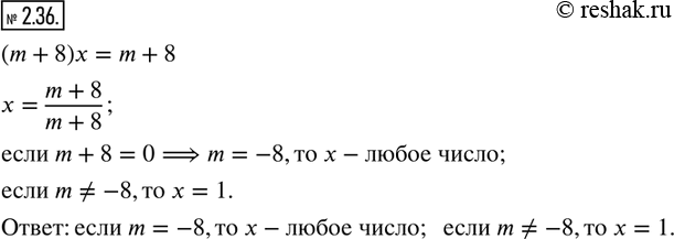
Рассмотрим вариант решения задания из учебника Мерзляк, Поляков 7 класс, Вентана-Граф:
2.36. Решите уравнение (m+8)x=m+8.
*размещая тексты в комментариях ниже, вы автоматически соглашаетесь с пользовательским соглашением