Упр.2.45 ГДЗ Мерзляк Поляков 9 класс (Алгебра)
Решение #1

Рассмотрим вариант решения задания из учебника Мерзляк, Поляков 9 класс, Вентана-Граф:
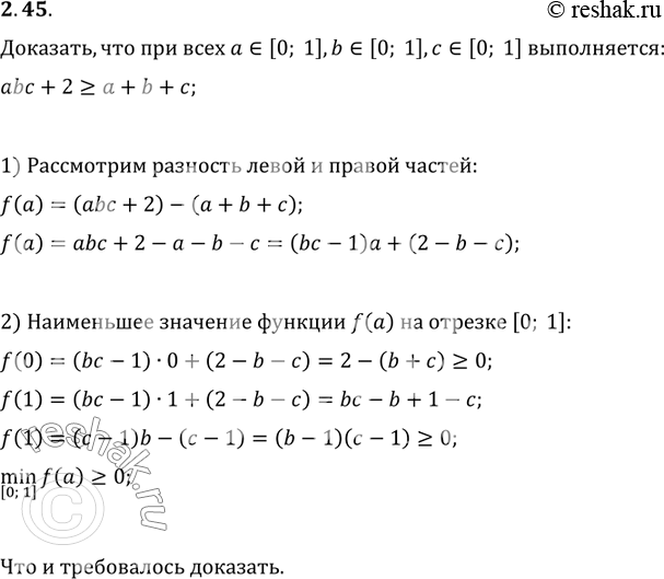
2.45. Докажите, что при всех a?[0; 1], b?[0; 1], c?[0; 1] выполняется неравенство abc+2?a+b+c.
*размещая тексты в комментариях ниже, вы автоматически соглашаетесь с пользовательским соглашением