Упр.2.479 ГДЗ Виленкин Жохов 6 класс Часть 1, Просвещение (Математика)

Решение #1

Изображение 2.479. В магазин в двух ящиках привезли 77 кг чёрной смородины, причём масса первого ящика составляет 4/7 массы второго. Для продажи смородину из первого ящика...

Решение #2

Изображение 2.479. В магазин в двух ящиках привезли 77 кг чёрной смородины, причём масса первого ящика составляет 4/7 массы второго. Для продажи смородину из первого ящика...
Дополнительное изображение
Дополнительное изображение

Рассмотрим вариант решения задания из учебника Виленкин, Жохов, Чесноков 6 класс, Просвещение:
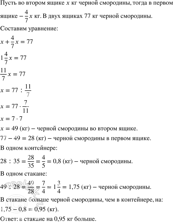
2.479. В магазин в двух ящиках привезли 77 кг чёрной смородины, причём масса первого ящика составляет 4/7 массы второго. Для продажи смородину из первого ящика расфасовали в 35 пластиковых контейнеров, а из второго — в 28 пластиковых стаканов. Где больше чёрной смородины: в одном контейнере или в одном стакане? На сколько килограммов?
Решаем задачу при помощи уравнения.
Пусть масса смородины во втором ящике составляет x кг.
Тогда, в первом ящике 4/7 x кг смородины, так как масса первого ящика составляет 4/7 массы второго, а, чтобы найти дробь от числа, необходимо умножить число на эту дробь.
При этом всего в двух ящиках привезли 77 кг чёрной смородины.
Следовательно, можно составить следующее уравнение
x+4/7 x=77 , или, учитывая то, что при умножении единицы на любое число, получим равное ему число, можно записать
1•x+4/7 x=77
Далее используем распределительное свойство умножения относительно сложения, то есть выносим общий множитель x за скобки, получим
(1+4/7)x=77, или, выполнив сложение в скобках,
1 4/7 x=77
В полученном уравнении смешанное число 1 4/7 преобразуем в неправильную дробь.
Для того, чтобы преобразовать смешанное число в неправильную дробь, необходимо целую часть умножить на знаменатель дробной части и к полученному произведению прибавить числитель дробной части; эту сумму записать как числитель неправильной дроби, а в её знаменатель записать знаменатель дробной части смешанного числа, получим
1 4/7=11/7 , так как 1•7+4=7+4=11 .
Тогда, 11/7 x=77
В полученном уравнении неизвестен множитель x.
Для того, чтобы найти неизвестный множитель, необходимо произведение разделить на известный множитель, получим
x=77:11/7
Для того, чтобы разделить натуральное число на обыкновенную дробь, необходимо делимое умножить на число, обратное делителю, то есть у делителя поменять местами числитель и знаменатель, получим
x=77•7/11
Для того, чтобы умножить обыкновенную дробь на натуральное число, необходимо её числитель умножить на это число, а знаменатель оставить без изменений, тогда
x=(77•7)/11
Или, выполнив сокращение,
x=(11•7•7)/11
Или, выполнив умножение в числителе,
x=49/1
Дробь, у которой в знаменателе стоит единица, равна числителю.
Значит, x=49.
Следовательно, во втором ящике 49 кг смородины.
В двух ящиках было 77 кг смородины, из которых 49 кг было во втором ящике.
Значит, в первом ящике было 77-49=28 кг смородины.
Смородину из первого ящика, то есть 28 кг, расфасовали в 35 пластиковых контейнера.
Значит, в одном контейнере было
28:35=28/35=(4•7)/(5•7)=4/5=(4•2)/(5•2)=8/10=0,8 кг смородины.
Смородину из второго ящика, то есть 49 кг, расфасовали в 28 пластиковых стакана.
Значит, в одном стакане было
49:28=49/28=(7•7)/(4•7)=7/4=1 3/4=1 (3•25)/(4•25)=1 75/100=1,75 кг смородины.
Итак, в одном контейнере было 0,8 кг смородины, а в одном стакане 1,75 кг смородины.
Следовательно, в стакане смородины было больше, чем в контейнере, так как 0,8 кг<1,75 кг.
Для того, чтобы ответить на вопрос на сколько в стакане больше смородины, чем в контейнере, необходимо из массы смородины, которая была в стакане, вычесть массу смородины, которая была в контейнере.
Таким образом, в стакане на 1,75-0,8=0,95 кг смородины больше, чем в контейнере.
Ответ: в стакане на 0,95 кг смородины больше.
*Цитирирование задания со ссылкой на учебник производится исключительно в учебных целях для лучшего понимания разбора решения задания.
*размещая тексты в комментариях ниже, вы автоматически соглашаетесь с пользовательским соглашением