Упр.203 ГДЗ Колягин Ткачёва 9 класс (Алгебра)
Решение #1

Рассмотрим вариант решения задания из учебника Колягин, Ткачёва, Фёдорова 9 класс, Просвещение:
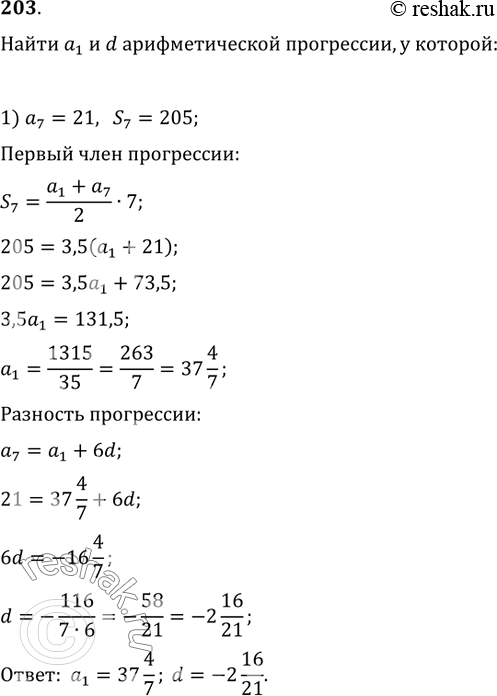
203. Найти a_n и d арифметической прогрессии, если:
1) a_7=21, S_7=205; 2) a_11=92, S_11=22.
*размещая тексты в комментариях ниже, вы автоматически соглашаетесь с пользовательским соглашением