Упр.210 ГДЗ Колягин Ткачёва 7 класс (Алгебра)
Решение #1

Рассмотрим вариант решения задания из учебника Колягин, Ткачёва, Фёдорова 7 класс, Просвещение:
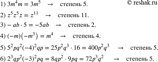
210. Записать одночлен в стандартном виде и определить его степень:
1) 3m^4 m;
2) z^5 z^5 z;
3) -ab•5;
4) (-m)(-m^3 );
5) 5^2 pq^2 (-4)^2 qp;
6) 2^3 qp^2 (-3)^2 pq.
*размещая тексты в комментариях ниже, вы автоматически соглашаетесь с пользовательским соглашением