Упр.212 ГДЗ Дорофеев Суворова 9 класс (Алгебра)
Решение #1

Рассмотрим вариант решения задания из учебника Дорофеев, Суворова, Бунимович 9 класс, Просвещение:
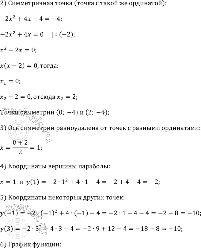
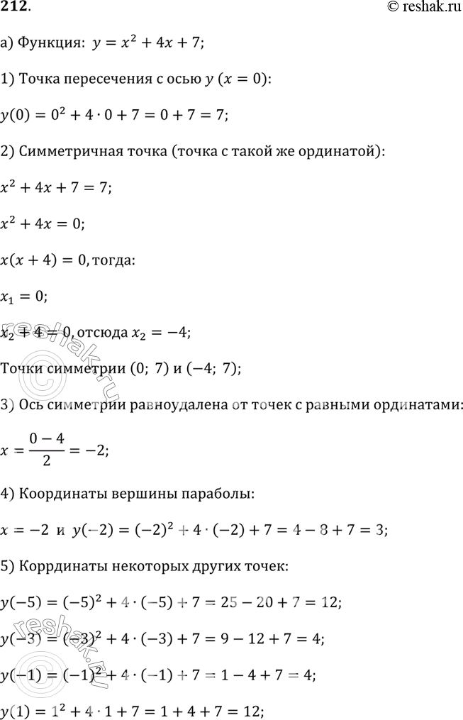
212. Постройте график функции:
а) у = х^2 + 4х + 7; б) у = -2Х^2 + 4х - 4.
При построении пользуйтесь следующим планом:
1) найдите пару симметричных точек параболы, взяв, например, в качестве одной из них точку пересечения с осью у;
2) далее действуйте по плану, приведённому в упражнении 209, начиная с пункта 2.
Как вы думаете, почему в данном случае первый пункт был заменён? Предложите ещё какой-нибудь способ нахождения координат симметричных точек параболы.
*размещая тексты в комментариях ниже, вы автоматически соглашаетесь с пользовательским соглашением