Упр.22.22 ГДЗ Мерзляк Поляков 8 класс (Алгебра)
Решение #1

Рассмотрим вариант решения задания из учебника Мерзляк, Поляков 8 класс, Вентана-Граф:
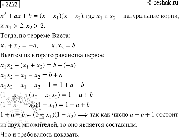
22.22. Квадратный трехчлен x^2 +ax+b имеет целые корни, большие, чем 2. Докажите, что число a+b+1 - составное.
*размещая тексты в комментариях ниже, вы автоматически соглашаетесь с пользовательским соглашением