Упр.220 ГДЗ Колягин Ткачёва 9 класс (Алгебра)
Решение #1

Рассмотрим вариант решения задания из учебника Колягин, Ткачёва, Фёдорова 9 класс, Просвещение:
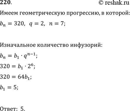
220. Каждое простейшее одноклеточное животное инфузория-туфелька размножается делением на 2 части. Сколько инфузорий было первоначально, если после шестикратного деления их стало 320?
*размещая тексты в комментариях ниже, вы автоматически соглашаетесь с пользовательским соглашением