Упр.24.16 ГДЗ Мерзляк Поляков 9 класс (Алгебра)
Решение #1

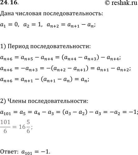
Рассмотрим вариант решения задания из учебника Мерзляк, Поляков 9 класс, Вентана-Граф:
24.16. Найдите сто первый член последовательности (a_n), если a_1=0, a_2=1, a_(n+2)=a_(n+1)-a_n.
*размещая тексты в комментариях ниже, вы автоматически соглашаетесь с пользовательским соглашением