Упр.246 ГДЗ Никольский Потапов 9 класс (Алгебра)

Решение #1

Изображение 246. Существует ли корень шестой степени из данного числа, если существует, то единственный ли это корень:а) 1; б) 0; в) -1; г) 1,2; д) -1,8 * 10^6; е) 7,2 *...

Решение #2

Изображение 246. Существует ли корень шестой степени из данного числа, если существует, то единственный ли это корень:а) 1; б) 0; в) -1; г) 1,2; д) -1,8 * 10^6; е) 7,2 *...

Рассмотрим вариант решения задания из учебника Никольский, Потапов 9 класс, Просвещение:
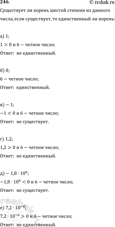
246. Существует ли корень шестой степени из данного числа, если существует, то единственный ли это корень:

а) 1; б) 0; в) -1; г) 1,2; д) -1,8 * 10^6; е) 7,2 * 10^-6?
*Цитирирование задания со ссылкой на учебник производится исключительно в учебных целях для лучшего понимания разбора решения задания.
*размещая тексты в комментариях ниже, вы автоматически соглашаетесь с пользовательским соглашением