Упр.249 ГДЗ Дорофеев Суворова 9 класс (Алгебра)
Решение #1

Рассмотрим вариант решения задания из учебника Дорофеев, Суворова, Бунимович 9 класс, Просвещение:
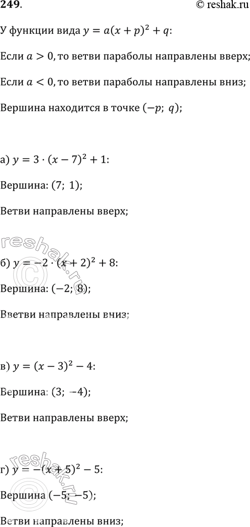
249. Назовите координаты вершины параболы и укажите направление её ветвей:
а) у = 3(х - 7)^2 + 1; в) у = (х - З)^2 - 4;
б) у = -2(х + 2)^2 + 8; г) у = -(х + 5)^2 - 5.
*размещая тексты в комментариях ниже, вы автоматически соглашаетесь с пользовательским соглашением