Упр.25.11 ГДЗ Мерзляк Поляков 8 класс (Алгебра)
Решение #1

Рассмотрим вариант решения задания из учебника Мерзляк, Поляков 8 класс, Вентана-Граф:
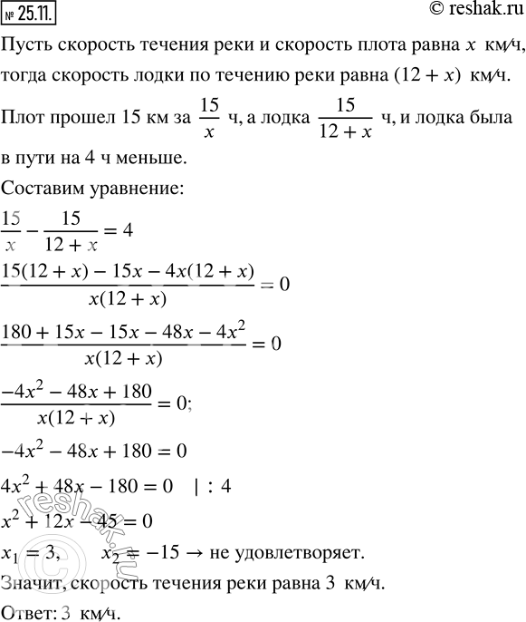
25.11. По течению реки от пристани отплыл плот. Через 4 ч от этой пристани в том же направлении отчалила лодка, догнавшая плот на расстоянии 15 км от пристани. Найдите скорость течения реки, если собственная скорость лодки составляет 12 км/ч.
*размещая тексты в комментариях ниже, вы автоматически соглашаетесь с пользовательским соглашением