Упр.26.26 ГДЗ Мерзляк Поляков 8 класс (Алгебра)
Решение #1

Рассмотрим вариант решения задания из учебника Мерзляк, Поляков 8 класс, Вентана-Граф:
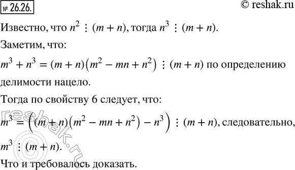
26.26. Натуральные числа m и n таковы, что n^2 ? (m+n). Докажите, что m^3 ? (m+n).
*размещая тексты в комментариях ниже, вы автоматически соглашаетесь с пользовательским соглашением