Упр.26.27 ГДЗ Мерзляк Поляков 8 класс (Алгебра)
Решение #1

Рассмотрим вариант решения задания из учебника Мерзляк, Поляков 8 класс, Вентана-Граф:
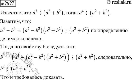
26.27. Натуральные числа a и b таковы, что a^3 ? (a^2 +b^2). Докажите, что b^4 ? (a^2 +b^2).
*размещая тексты в комментариях ниже, вы автоматически соглашаетесь с пользовательским соглашением