Упр.27.30 ГДЗ Мерзляк Поляков 9 класс (Алгебра)
Решение #1

Рассмотрим вариант решения задания из учебника Мерзляк, Поляков 9 класс, Вентана-Граф:
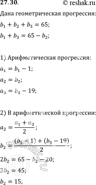
27.30. Сумма трёх чисел, образующих геометрическую прогрессию, равна 65. Если из первого из этих чисел вычесть 1, второе оставить без изменений, а из третьего вычесть 19, то полученные числа образуют арифметическую прогрессию. Найдите исходные числа.
*размещая тексты в комментариях ниже, вы автоматически соглашаетесь с пользовательским соглашением