Упр.27.32 ГДЗ Мерзляк Поляков 7 класс (Алгебра)
Решение #1

Рассмотрим вариант решения задания из учебника Мерзляк, Поляков 7 класс, Вентана-Граф:
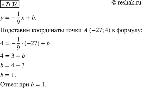
27.32. Найдите значение b, при котором график функции у=-1/9 x+b проходит через точку A (-27; 4).
*размещая тексты в комментариях ниже, вы автоматически соглашаетесь с пользовательским соглашением