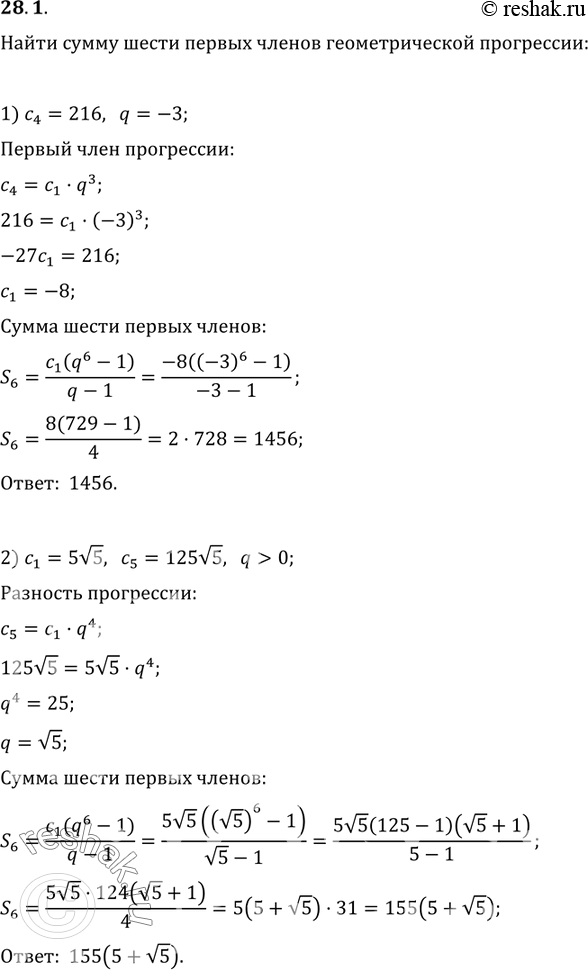
Упр.28.1 ГДЗ Мерзляк Поляков 9 класс (Алгебра)
Решение #1

Рассмотрим вариант решения задания из учебника Мерзляк, Поляков 9 класс, Вентана-Граф:
28.1. Найдите сумму шести первых членов геометрической прогрессии (c_n), если:
1) c_4=216, а знаменатель прогрессии q=-3;
2) c_1=5v5; c_5=125v5, а знаменатель прогрессии q>0.
*размещая тексты в комментариях ниже, вы автоматически соглашаетесь с пользовательским соглашением