Упр.28.52 ГДЗ Мерзляк 11 класс Углубленный уровень (Алгебра)
Решение #1

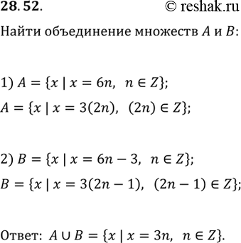
Рассмотрим вариант решения задания из учебника Мерзляк, Номировский, Поляков 11 класс, Вентана-Граф, Просвещение:
28.52. Какое множество является объединением множеств A и В, если A={x | x=6n, nєZ} и B={x | x=6n-3, nєZ}?
*размещая тексты в комментариях ниже, вы автоматически соглашаетесь с пользовательским соглашением