Упр.29.2 ГДЗ Мерзляк Поляков 8 класс (Алгебра)
Решение #1

Рассмотрим вариант решения задания из учебника Мерзляк, Поляков 8 класс, Вентана-Граф:
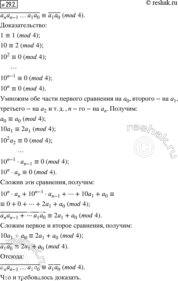
29.2. Докажите, что ?(a_n a_(n-1)…a_1 a_0 )??(a_1 a_0 ) (mod 4).
*размещая тексты в комментариях ниже, вы автоматически соглашаетесь с пользовательским соглашением