Упр.29.7 ГДЗ Мордкович Семенов 7 класс (Алгебра)
Решение #1

Рассмотрим вариант решения задания из учебника Мордкович, Семенов, Александрова 7 класс, Бином:
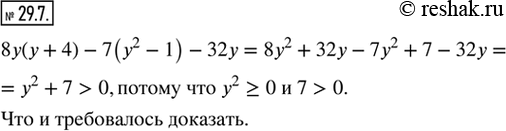
29.7. Докажите, что выражение 8у(у + 4) — 7(у^2 — 1) — 32у принимает положительные значения при любых значениях переменной.
*размещая тексты в комментариях ниже, вы автоматически соглашаетесь с пользовательским соглашением