Упр.290 ГДЗ Дорофеев Суворова 7 класс (Алгебра)
Решение #1

Рассмотрим вариант решения задания из учебника Дорофеев, Суворова, Бунимович 10-11 класс, Просвещение:
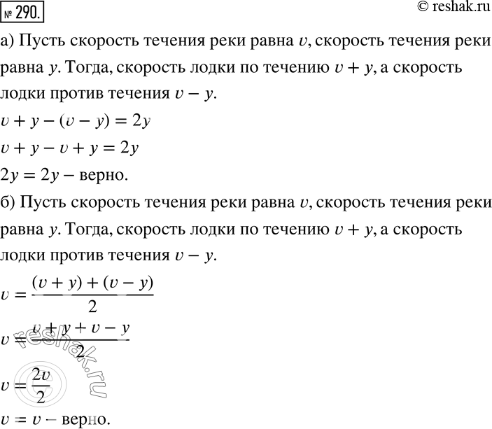
290 а) Покажите, что скорость лодки по течению реки больше скорости лодки против течения на удвоенную скорость течения.
б) Покажите, что собственная скорость лодки равна половине суммы скорости движения лодки по течению реки и скорости её движения против течения.
*размещая тексты в комментариях ниже, вы автоматически соглашаетесь с пользовательским соглашением