Упр.295 ГДЗ Зубарева Мордкович 6 класс ФГОС (Математика)
Решение #1

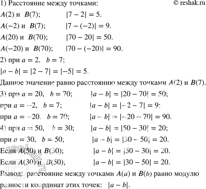
Рассмотрим вариант решения задания из учебника Зубарева, Мордкович 6 класс, Мнемозина:
295. 1) Найдите расстояние между точками координатной прямой: A(2) и B(7); A(-2) и B(7); A(20) и B(70); A(-20) и B(70).
2) Найдите значение выражения |a-b| при a=2, b=7 и сравните его с расстоянием между точками A(2) и B(7).
3) Используя результаты проделанной работы, определите без вычислений, каким будет значение выражения |a-b| при a=2, b=70; a=-2, b=7; a=-20, b=70.
Проверьте себя, выполнив вычисления.
4) Задайте любые другие значения a и b и найдите соответствующие значения |a-b|. Сравните их с расстоянием между точками A(a) и B(b) на координатной прямой. Какое предположение можно сделать?
*размещая тексты в комментариях ниже, вы автоматически соглашаетесь с пользовательским соглашением