Упр.3 ГДЗ Колягин Ткачёва 11 класс (Алгебра)
Решение #1
Решение #2

Рассмотрим вариант решения задания из учебника Колягин, Ткачёва, Фёдорова 11 класс, Просвещение:
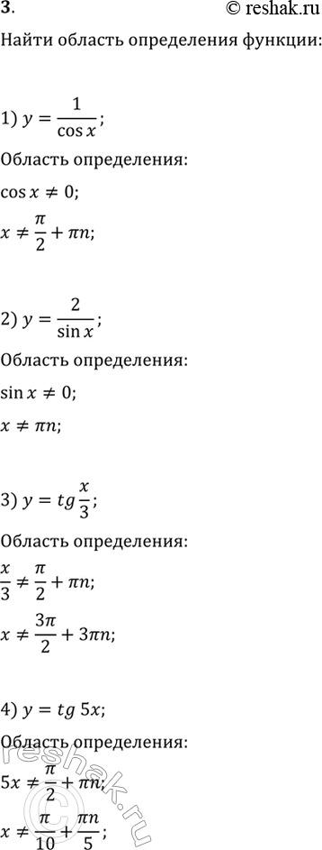
3. Найти область определения функции:
1) y=1cosx;
2) y=2sinx;
3) y=tgx/3;
4) y=tg5x.
*размещая тексты в комментариях ниже, вы автоматически соглашаетесь с пользовательским соглашением