Упр.30.10 ГДЗ Мерзляк 10 класс Базовый уровень (Алгебра)
Решение #1

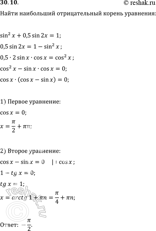
Рассмотрим вариант решения задания из учебника Мерзляк, Номировский, Полонский 10 класс, Вентана-Граф:
30.10. Найдите наибольший отрицательный корень уравнения sin^2(x)+0,5sin(2x)=1.
*размещая тексты в комментариях ниже, вы автоматически соглашаетесь с пользовательским соглашением