Упр.30.31 ГДЗ Мерзляк Поляков 8 класс (Алгебра)
Решение #1

Рассмотрим вариант решения задания из учебника Мерзляк, Поляков 8 класс, Вентана-Граф:
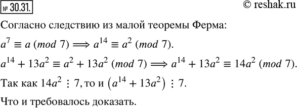
30.31. Докажите, что при любом натуральном a значение выражения a^14 +13a^2 кратно 7.
*размещая тексты в комментариях ниже, вы автоматически соглашаетесь с пользовательским соглашением