Упр.302 ГДЗ Мерзляк Полонский 6 класс (Математика)
Решение #1
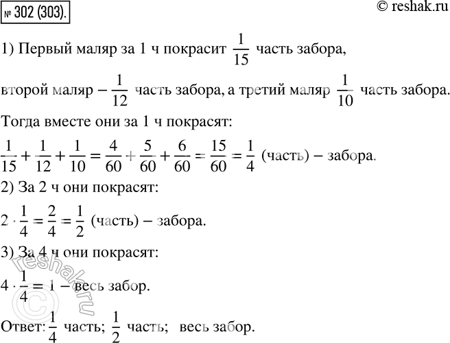
Решение #2

Рассмотрим вариант решения задания из учебника Мерзляк, Полонский, Якир 6 класс, Вентана-Граф:
302 Первый маляр может покрасить забор за 15 ч, второй? за 12 ч, а третий ? за 10 ч. Какую часть забора они покрасят вместе за 1 ч? За 2 ч? За 4 ч?
*размещая тексты в комментариях ниже, вы автоматически соглашаетесь с пользовательским соглашением