Упр.31 ГДЗ Колягин Ткачёва 7 класс (Алгебра)
Решение #1

Рассмотрим вариант решения задания из учебника Колягин, Ткачёва, Фёдорова 7 класс, Просвещение:
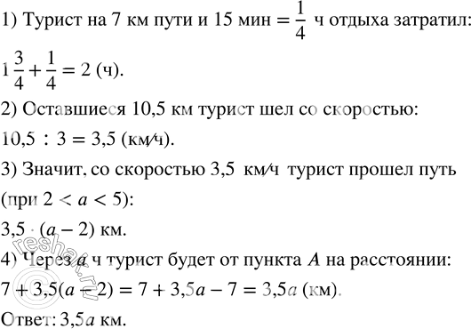
31. Турист вышел из пункта A и прошел 7 км за 1 3/4 ч, затем сделал привал на 15 мин, после чего прошел оставшиеся 10,5 км за 3 ч. На каком расстоянии от пункта A находился турист через a ч, где 2 < a < 5?
*размещая тексты в комментариях ниже, вы автоматически соглашаетесь с пользовательским соглашением