Упр.32 ГДЗ Колягин Ткачёва 11 класс (Алгебра)
Решение #1
Решение #2

Рассмотрим вариант решения задания из учебника Колягин, Ткачёва, Фёдорова 11 класс, Просвещение:
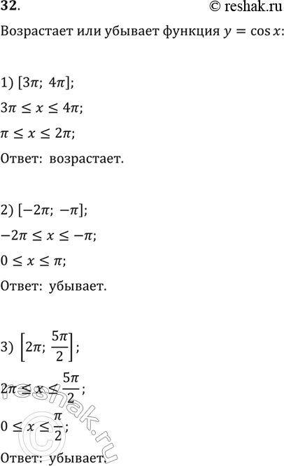
32. (Устно.) Выяснить, возрастает или убывает функция у = cosx на отрезке:
1) [3пи;4пи];
2) [-2пи;-пи];
3) [2пи;5пи/2];
4) [-пи/2;0];
5) [1;3];
6) [-2;-1].
*размещая тексты в комментариях ниже, вы автоматически соглашаетесь с пользовательским соглашением