Упр.328 ГДЗ Мерзляк Полонский 7 класс (Алгебра)
Решение #1
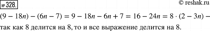
Решение #2

Рассмотрим вариант решения задания из учебника Мерзляк, Полонская, Якир 7 класс, Вентана-Граф:
328. Докажите, что значение выражения (9 - 18n) - (6n - 7) кратно 8 при любом натуральном значении n.
*размещая тексты в комментариях ниже, вы автоматически соглашаетесь с пользовательским соглашением