Упр.33.44 ГДЗ Мерзляк Поляков 7 класс (Алгебра)
Решение #1

Рассмотрим вариант решения задания из учебника Мерзляк, Поляков 7 класс, Вентана-Граф:
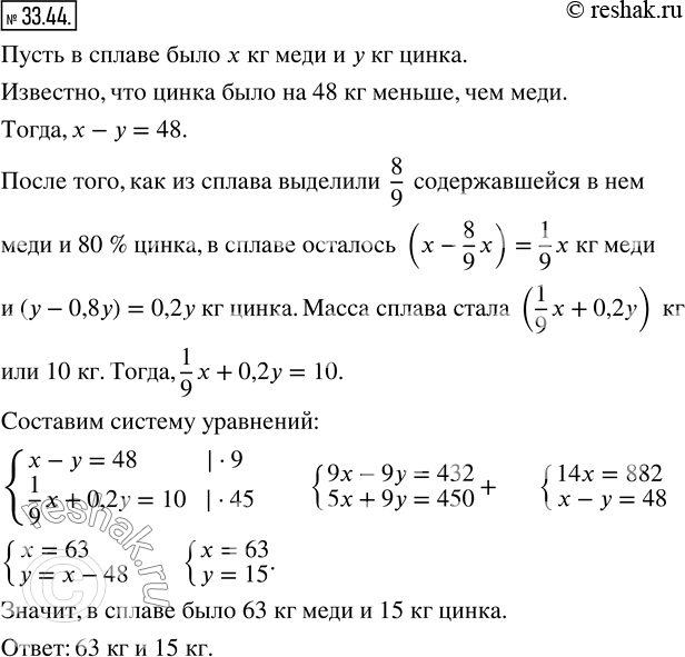
33.44. В куске сплава меди и цинка последнего было на 48 кг меньше, чем меди. После того как из сплава выделили 8/9 содержавшейся в нём меди и 80 % цинка, масса сплава стала равной 10 кг. Сколько килограммов каждого вещества было в сплаве первоначально?
*размещая тексты в комментариях ниже, вы автоматически соглашаетесь с пользовательским соглашением