Упр.33.51 ГДЗ Мерзляк Поляков 7 класс (Алгебра)
Решение #1

Рассмотрим вариант решения задания из учебника Мерзляк, Поляков 7 класс, Вентана-Граф:
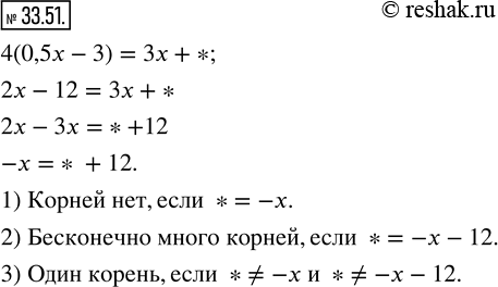
33.51. В равенстве 4(0,5x - 3) = 3x + * замените звёздочку таким выражением, чтобы образовалось уравнение:
1) не имеющее корней;
2) имеющее бесконечно много корней;
3) имеющее один корень.
*размещая тексты в комментариях ниже, вы автоматически соглашаетесь с пользовательским соглашением