Упр.333 ГДЗ Дорофеев Суворова 9 класс (Алгебра)
Решение #1

Рассмотрим вариант решения задания из учебника Дорофеев, Суворова, Бунимович 9 класс, Просвещение:
333.
а) Найдите значение коэффициента с, при котором график функции у = 1/3 х^2 + с проходит через точку А(-6; 10). Определите, принимает ли эта функция значение, равное 20; -20.
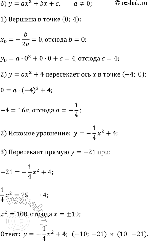
б) Известно, что вершина параболы находится в точке (0; 4) и она пересекает ось х в точке (-4; 0). Запишите уравнение этой параболы. Определите координаты точек, в которых она пересекает прямую у = -21.
*размещая тексты в комментариях ниже, вы автоматически соглашаетесь с пользовательским соглашением