Упр.338 ГДЗ Дорофеев Суворова 9 класс (Алгебра)
Решение #1

Рассмотрим вариант решения задания из учебника Дорофеев, Суворова, Бунимович 9 класс, Просвещение:
338.
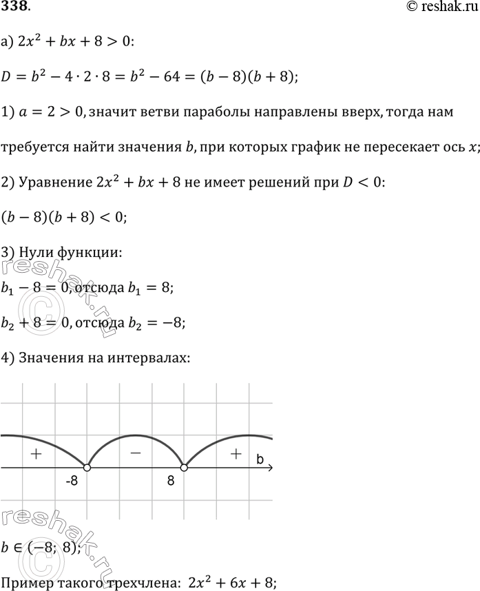
а) Найдите все значения коэффициента b, при которых квадратный трёхчлен 2х^2 + bх + 8 принимает только положительные значения. Запишите пример такого квадратного трёхчлена.
б) Найдите все значения коэффициента с, при которых квадратный трёхчлен сх^2 - Зх + 25с принимает только отрицательные значения. Запишите пример такого квадратного трехчлена.
*размещая тексты в комментариях ниже, вы автоматически соглашаетесь с пользовательским соглашением