Упр.340 ГДЗ Колягин Ткачёва 9 класс (Алгебра)
Решение #1

Рассмотрим вариант решения задания из учебника Колягин, Ткачёва, Фёдорова 9 класс, Просвещение:
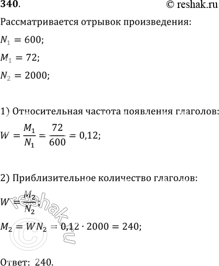
340. В отрывке из художественного произведения объёмом 600 слов некоторого автора глаголы встречаются 72 раза. Определить примерное количество глаголов в отрывке объёмом 2000 слов из текста того же автора.
*размещая тексты в комментариях ниже, вы автоматически соглашаетесь с пользовательским соглашением