Упр.349 ГДЗ Мерзляк 8 класс (Алгебра)
Решение #1
Решение #2
Решение #3

Рассмотрим вариант решения задания из учебника Мерзляк, Полонская, Якир 8 класс, Вентана-Граф:
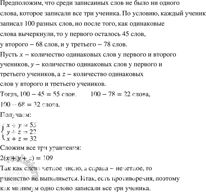
349. Каждый из трех учеников написал по 100 разных слов. После этого одинаковые слова вычеркнули. В результате у первого ученика осталось 45 слов, у второго — 68, а у третьего — 78. Докажите, что по крайней мере одно слово записали все трое.
*размещая тексты в комментариях ниже, вы автоматически соглашаетесь с пользовательским соглашением