Упр.36.18 ГДЗ Мерзляк 10 класс Базовый уровень (Алгебра)
Решение #1

Рассмотрим вариант решения задания из учебника Мерзляк, Номировский, Полонский 10 класс, Вентана-Граф:
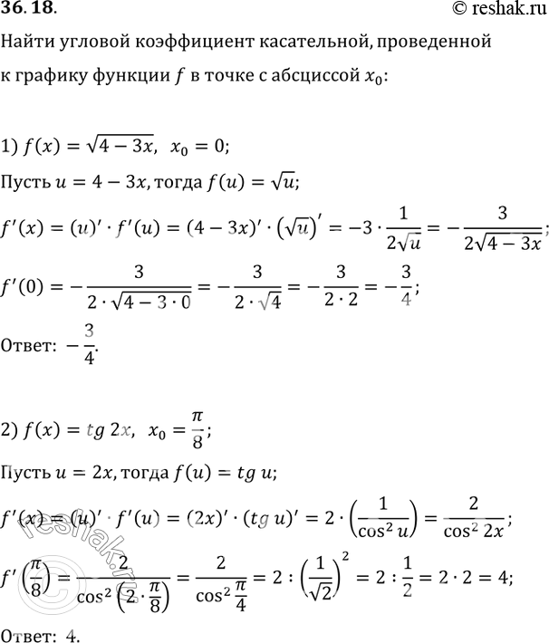
36.18. Найдите угловой коэффициент касательной, проведенной к графику функции f в точке с абсциссой х_0:
1) f(x)=v(4-3x), x_0=0; 2) f(x)=tg(2x), x_0=?/8.
*размещая тексты в комментариях ниже, вы автоматически соглашаетесь с пользовательским соглашением