Упр.360 ГДЗ Колягин Ткачёва 8 класс (Алгебра)
Решение #1

Рассмотрим вариант решения задания из учебника Колягин, Ткачёва, Фёдорова 8 класс, Просвещение:
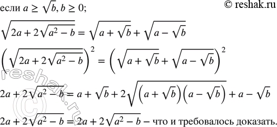
360. Доказать равенство:
v(2a+2v(a^2-b)) =v(a+vb) +v(a-vb), если a?vb,b?0.
*размещая тексты в комментариях ниже, вы автоматически соглашаетесь с пользовательским соглашением