Упр.372 ГДЗ Никольский Потапов 7 класс (Алгебра)
Решение #1

Рассмотрим вариант решения задания из учебника Никольский, Потапов 7 класс, Просвещение:
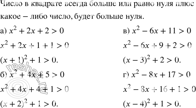
372. Докажите, что для любого числа л; верно неравенство:
а) x2 + 2x + 2 > 0;
б) х2 + 4x + 5 > 0;
в) x2 - 6x + 11 > 0;
г) x2 - 8х + 17 > 0.
*размещая тексты в комментариях ниже, вы автоматически соглашаетесь с пользовательским соглашением