Упр.380 ГДЗ Мерзляк 9 класс (Алгебра)
Решение #1
Решение #2

Рассмотрим вариант решения задания из учебника Мерзляк, Полонская, Якир 9 класс, Вентана-Граф:
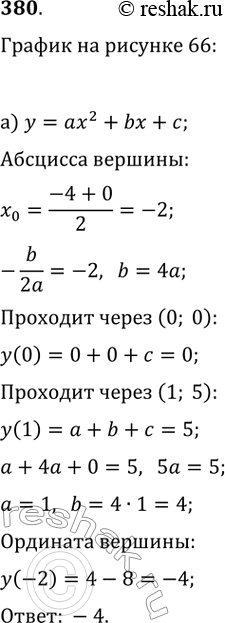
380. Найдите ординату вершины параболы, фрагмент которой изображён на рисунке 66.
*размещая тексты в комментариях ниже, вы автоматически соглашаетесь с пользовательским соглашением