Упр.381 ГДЗ Дорофеев Суворова 9 класс (Алгебра)
Решение #1

Рассмотрим вариант решения задания из учебника Дорофеев, Суворова, Бунимович 9 класс, Просвещение:
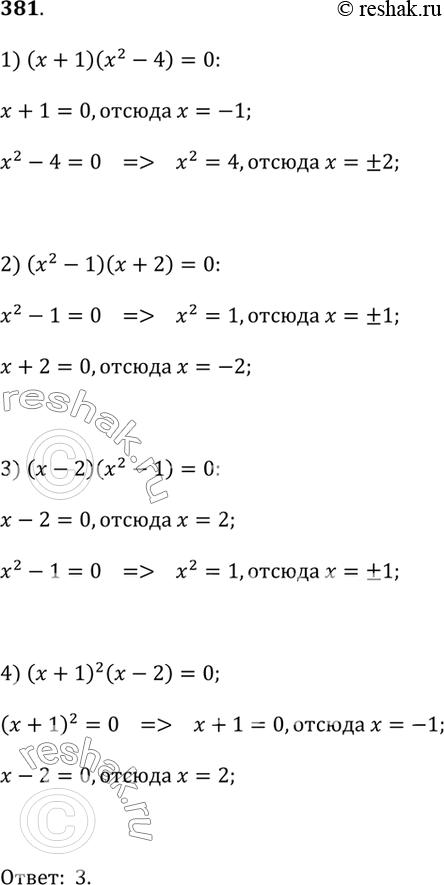
381. Какое из уравнений имеет корни, равные 1, -1 и 2?
1) (х + 1)(х^2 - 4) = 0;
2) (х^2 - 1)(х + 2) = 0;
3) (х - 2)(х^2 - 1) = 0;
4) (х + 1)^2·(х - 2) = 0.
*размещая тексты в комментариях ниже, вы автоматически соглашаетесь с пользовательским соглашением