Упр.382 ГДЗ Дорофеев Суворова 9 класс (Алгебра)
Решение #1

Рассмотрим вариант решения задания из учебника Дорофеев, Суворова, Бунимович 9 класс, Просвещение:
382.
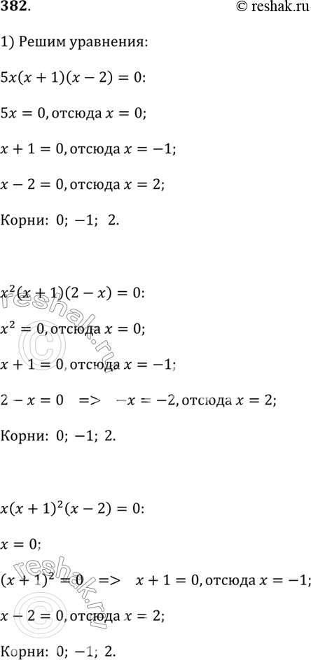
1) Убедитесь, что уравнения
5х(х + 1)(х - 2) = 0, х^2(х + 1)(2 - х) = 0,
х(х + 1)^2·(х - 2) = 0, х(х + 1)(2 - х)(х^2 + 1) = 0
имеют одни и те же корни.
2) Составьте несколько уравнений, корнями которых являются числа:
а) 0; -3; 4;
б) 0; -1; -2; 3.
*размещая тексты в комментариях ниже, вы автоматически соглашаетесь с пользовательским соглашением