Упр.389 ГДЗ Дорофеев Суворова 9 класс (Алгебра)
Решение #1

Рассмотрим вариант решения задания из учебника Дорофеев, Суворова, Бунимович 9 класс, Просвещение:
Решите уравнение, введя подходящую замену (389—390).
389.
а) (х^2 + Зх)^2 + 2(х^2 + Зх) - 24 = 0;
б) (х^2 + х + 1)^2 + 2(х^2 + х + 1) - 3 = 0;
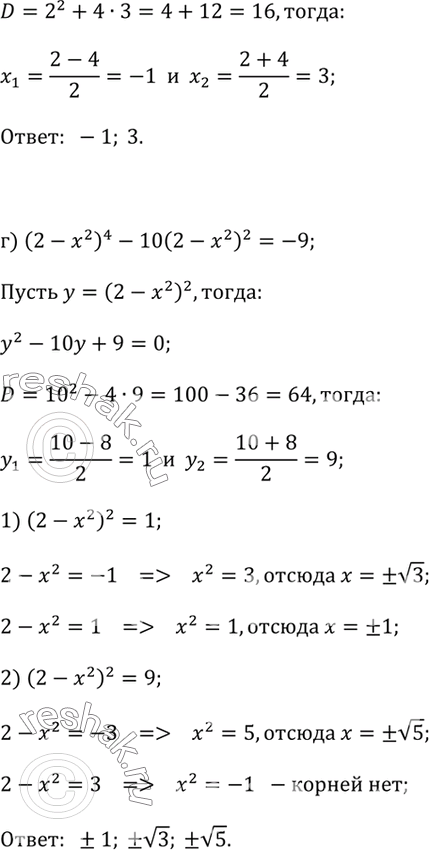
в) (1 - х)^4 + (1 - х)^2 = 20;
г) (2 - х^2)^4 - 10(2 - х^2)^2 = - 9.
*размещая тексты в комментариях ниже, вы автоматически соглашаетесь с пользовательским соглашением