Упр.404 ГДЗ Колягин Ткачёва 11 класс (Алгебра)
Решение #1
Решение #2

Рассмотрим вариант решения задания из учебника Колягин, Ткачёва, Фёдорова 11 класс, Просвещение:
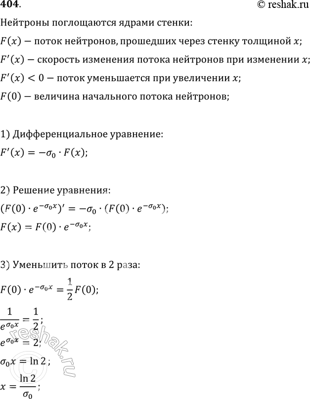
404. При прохождении через защитную стенку атомного реактора нейтроны частично поглощаются ядрами материала стенки. Пусть F(x) — поток нейтронов, прошедших через стенку толщиной х.
1) Составить дифференциальное уравнение для функции F(x), если известно, что часть потока, поглощённая материалом стенки толщиной дельта х, пропорциональна величине самого потока (коэффициент пропорциональности а0 называется постоянной поглощения нейтронов).
2) Найти решение полученного дифференциального уравнения.
3) Определить, какой должна быть толщина стенки, чтобы уменьшить поток в 2 раза.
*размещая тексты в комментариях ниже, вы автоматически соглашаетесь с пользовательским соглашением